Startseite
Vision
Was ist uns wichtig?
Unser Konzept
Zauberschönes Dargibell e.V.
Crowdfunding
Schlossgeschichten
Historie
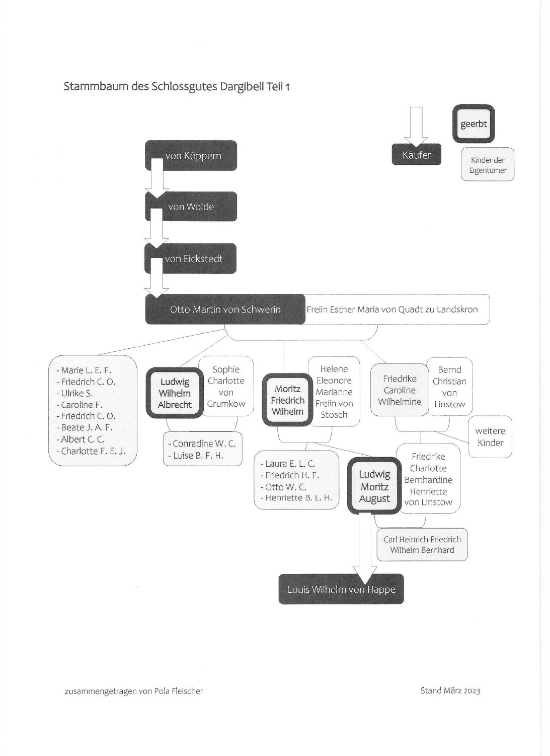
Stammbaum
Historische Fotos
Andere Geschichten
Events
Veranstaltungen
Projekte & Arbeitseinsätze
Ihr eigenes Event
Lebensraum auf Zeit
Kontakt
Links
Impressum
Datenschutzerklärung
Auszeit Dargibell
Lebensraum auf Zeit
Stammbaum
Download des Stammbaumes als PDF-Datei
Menü